学经管的研究生
在 2025/12/20 12:19:40 进行点评 我要回应
- 审稿时间:9个月
- 稿件字数:13000字
- 我的职称:尚无
- 我的学历:在读硕士
- 是否录用:拟录修稿中
- 有无课题:国家级
- 有无回复:有自动回复
- 投稿难度:难
- 该刊可发:须带省及以上课题
投稿主题:情报分析
点评配图:
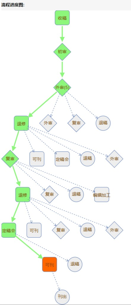
我的点评:《情报学报》前几天终于给了录用通知。
2025年4月份投稿,5月进入外审,8月退修,9月复审又退修,10月上定稿会,12月可刊,从流程来看,每个步骤都可能给退稿,十分严格。外审专家很专业,给出来的审稿意见精准指出痛点,有助于写作水平提高。审稿周期长,可能顶级期刊都这样;版面费还没算,先等着编辑加工,感觉过年之前能发表出来。
学经管的研究生
在 2025/9/16 14:15:41 进行点评 我要回应
- 审稿时间:至今5个月
- 我的职称:尚无
- 我的学历:硕士
- 是否录用:
- 有无课题:国家级
- 有无回复:有自动回复
- 投稿难度:难
- 发表排期:尚无出版
投稿主题:情报分析
我的点评:4月投的,现在到了复审,给了退修,还在等消息,这个期刊确实是很慢
muzi
于 2025/9/25 12:36:35 回应:
亲亲,请问你大概写了多少字多少个版面呀,花了多少版面费呢?
现在是定稿会,我写了大概20页,至于最后排版能多少页数我也不知道
WCY
在 2025/9/11 17:05:10 进行点评 我要回应
- 审稿时间:无回复
- 我的职称:
- 我的学历:
- 是否录用:尚无回复
我的点评:7.30投稿,到今天9.11任然是初审状态。期间系统维护了好几次,无法查看审稿进度。是不是系统维护之后把维护之前的稿件隐藏或者删除了?
这个期刊审稿就是慢,审稿专家很专业,句句指出论文中的痛点
学经管的研究生
在 2025/8/11 10:04:42 进行点评 我要回应
- 审稿时间:4个月
- 我的职称:尚无
- 我的学历:硕士
- 是否录用:尚无回复
- 查重要求:无查重
- 有无课题:国家级
- 有无回复:有自动回复
- 投稿难度:难
- 发表排期:尚无出版
- 该刊可发:在读硕+项目
我的点评:2025年8月1到8月17是系统维护状态:
《情报学报》网站于2025年8月1日至17日进行系统维护,在此期间如有投稿需求请将稿件发送至邮箱wanghaiyan@istic.ac.cn。
由此给您带来不便敬请谅解!
写了一个数据分析相关的,4月份投,7月底才给的退修意见,而且俩专家意见是冲突的,不太好写回应了。最近审稿是真的慢啊,可能是暑假才这样的
惭凫
在 2025/6/6 13:17:01 进行点评 我要回应
- 审稿时间:4个月
- 我的职称:
- 我的学历:
- 是否录用:拒稿
点评配图:
我的点评:经历源自头铁。去年系统维护周期较久,所以咨询后先以邮件投出,初审通过后再在系统中提交。两位专家提出了非常详尽的意见,虽然读起来不算特别消极但还是没拿到退修机会,不过编辑部将意见悉数整理反馈,对文章的改进带来了很大帮助,整体来说还是比较好的一次投稿体验,虽然不中但也得到了很宝贵的外审意见。不知道有生之年还有没有机会再投。
惭凫
于 2025/6/6 13:21:10 回应:
系统里实际有的意见很长很长很长很详细,为了截图方便隐藏了一部分。
污里葱葱
在 2023/6/18 17:47:51 进行点评 我要回应
- 审稿时间:无回复
- 我的职称:
- 我的学历:
- 是否录用:拒稿
投稿主题:舆情
我的点评:主题不符合
一生大哥哥
在 2022/12/18 12:07:23 进行点评 我要回应
- 审稿时间:6个月
- 稿件字数:11000字
- 版面费:4200元
- 我的职称:尚无
- 我的学历:在读博士
- 是否录用:修改后录用
- 查重要求:无查重
- 有无课题:省部级
- 投稿难度:难
- 发表排期:12个月
- 该刊可发:博一导二+项目
投稿主题:数字人文
点评配图:
我的点评:看了图情档领域的很多期刊点评,我也来贡献一个点评吧。审稿周期近半年,就本篇来说,外审真的很快,但是定稿会很久,不过作为情报学的顶刊等了半年还是有价值的。本人作为博士生一作,感觉还是很公平。
孤云野鹤
在 2017/7/12 23:46:38 进行点评 我要回应
- 审稿时间:2个月
- 我的职称:
- 我的学历:博士
- 是否录用:尚无回复
- 赠送样刊:2本
我的点评:第一次投该刊,先是遵循万维书刊网的提示,投向邮箱以后,发现该刊已经换成系统投稿了,系统为:http://qbxb.istic.ac.cn/Login.action 希望大家以后直接系统投稿即好,目前稿件在外审,后续有消息再来汇报
郎才
于 2017/11/8 21:36:05 回应:
祝好运!