硕博学位论文 可以拆分成小论文发表到期刊吗?
2024/5/17 17:35:37 阅读:345 发布者:
来源:
经常收到这样的疑问:
我的硕士/博士论文,可以拆分成几篇小论文投稿给学术期刊吗?
答:可以(但有个别期刊明确表示不行)
今天我们来讲一讲
硕博学位论文拆分那些事儿~
1. 硕博学位论文可以
拆成小论文发表到期刊吗?
很多学生在完成学位论文后,为了评奖、升学,还需要考虑发表期刊论文来完成科研任务,但精力有限。因此,一些学生考虑将学位论文拆分成小论文发表在期刊上,当然,博士论文也会考虑出书。
学位论文一般都是在导师精心指导下、由学生独立完成的高质量长篇论文,经评审合格后,会收录到知网学位论文库。因为学位论文是学生的原创作品,个人拥有文章的著作权,可以自行决定文章的发表工作。作者可以截取部分内容,修改后投稿给期刊杂志社,也可以选择将全文修改加工后出书。
如果高质量的学位论文可以发表到期刊上,其传播力和影响力也是更大的。所以,学校应该也支持学生拆分论文投稿发表期刊。
许多同学担心查重问题——
“如果我的论文先在期刊发表了,那学校再查重会不会有问题?”
“我的学位论文已经知网收录了,现在发期刊,查重能过吗?”
其实最不用担心的就是查重问题。
学位论文库和期刊论文库是不同的数据库,再者,知网查重数据库有“去除本人文献复制比”的功能,可以去掉本人已发表的文献的重复段落。
总之,学位论文可以分篇投稿给期刊,但需要留意目标期刊的规定,有些期刊在征稿须知上声明不接受此类文章,注意查询自己目标期刊的要求就可以啦。
2.如何将学位论文改成
期刊论文?
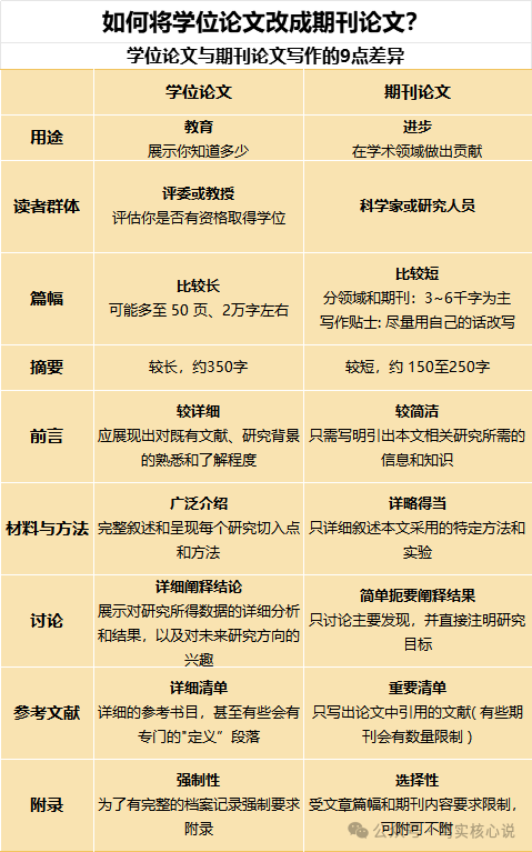
学位论文的目的:是全面展示学习阶段的成果,因此这类论文通常会很长,并且为了通过学校老师和专家的评审,必须全面展示作者的毕生所学,前言、综述和研究方法等部分都比较详细。
期刊论文写作目的:在于传播科研成果或开拓科研领域,因此需要展现作者的严密思维、精心设计以及有论据支持的观点;由于篇幅较短,内容应当精炼、精炼、再精炼!
分析学位论文与期刊论文的差异
可以总结出
将学位论文改成期刊论文的方法:

转自笃实核心说微信公众号,仅作学习交流,如有侵权,请联系本站删除!