研究生本科毕业论文的技术路线图如何绘制呢?
2024/6/11 14:27:15 阅读:464 发布者:
在即将到来的毕业季,相信有很多毕业生和题主面对同样的困惑,从论文选题到最后的打印提交,整个流程犹如一场漫长的征程。
同样在做毕业论文的妙妙将真实分享自己是如何解决这些问题的。
首先我们需要知道,毕业论文流程流程图应该有哪些内容借用百科的一种解释:
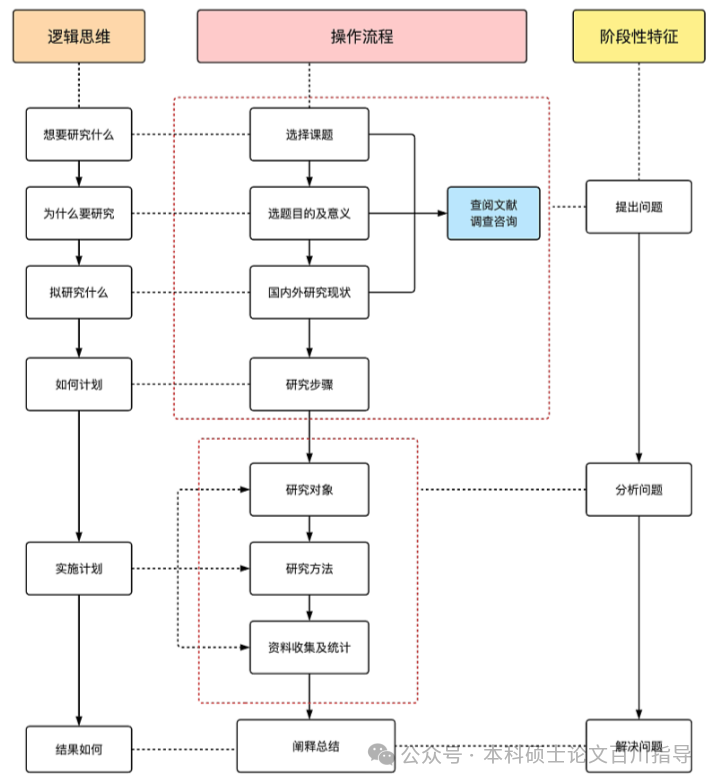
毕业论文流程图是一种图形化的呈现研究过程和步骤的工具,通常用于展示整个研究的设计、实施和分析过程。流程图可以帮助读者更清晰地了解你的研究设计和方法。

其次,论文中流程图需要按照以下要求完成:
1.确定主题和研究问题:在流程图开始之前,确保你已经确定了你的毕业论文主题和研究问题。这将有助于你构建一个有条理的流程图。
2.列出主要步骤: 确定研究过程中的主要步骤和活动。这可能包括文献综述、研究设计、数据收集、数据分析、结果解释等。
3. 确定步骤之间的关系:确定每个步骤之间的逻辑关系和依赖关系。这有助于你在流程图中正确地连接不同的步骤。
4.选择流程图工具: 选择一种合适的工具来创建流程图,比如Microsoft Visio、Lucidchart、wps流程图等。




画好流程图的关键点
(1) 为了提高流程图的逻辑性,应遵循从左到右、从上到下的顺序;
(2) 一个流程图“开始符”只能出现一次,而“结束符”可出现多次。一个流程从“开始符”开始,以“结束符”结束;若流程足够清晰,可省略开始、结束符号。
(3) 菱形为判断符号,必须要有“是(或Y) 和否(或N)”两种处理结果。即“菱形判断框一定会有两条箭头流出。且“菱形判断框”的上下端(流入流出)一般用“是(或Y)”,左右端(流入流出)用“否(或N)”;
转自百川MBA论文指导微信公众号,仅作学习交流,如有侵权,请联系本站删除!